各研究生班级:
根据共青团中央、教育部、全国学联印发的《关于推动高校学生会(研究生会)深化改革的若干意见》以及《深圳大学研究生会章程》关于定期召开研究生代表大会的相关规定,经研究并报学院党委和学校研究生会批准,拟定于2026年5月中旬召开炸金花APP下载
第十三次研究生代表大会(以下简称研代会)。现将有关筹备工作通知如下:
一、大会主要任务
1.听取并审议《炸金花APP下载
第十二届研究生会工作报告》;
2.听取并审议《炸金花APP下载
第十二届研究生会委员会工作报告》;
3.选举炸金花APP下载
第十三届研究生会主席团;
4.选举炸金花APP下载
第十二届研究生会委员会;
5.选举出席深圳大学第二十七次研究生代表大会的代表(以下简称校研代会代表)。
二、筹备工作
(一)选举学院研代会代表
1.代表名额分配办法
根据《深圳大学院级研究生会选举和组织规则》原则,研代会代表名额为30人,占学院79名全日制在校研究生学生的38.0%。代表名额分配如下:

2.代表资格条件
(1)深圳大学全日制在校中国(含港澳台)学生;
(2)遵守宪法和法律、法规,遵守学校章程和规章制度;
(3)具有较高的思想政治素质、良好的道德品质,积极上进,作风务实,乐于奉献;
(4)能够真实充分反映同学诉求,积极热心表达同学意愿,具备一定履职能力。
(5)代表中研究生会工作人员比例一般不高于40%,女代表一般不少于25%,少数民族学生较多的学院(部)应有一定数量的少数民族代表。
3.代表选举工作
(1)各班级团支部和班委会将本通知内容向全班学生通知传达,动员和推荐学生报名参加代表选举;
(2)团支部和班委会指定专人负责受理参选代表的报名事宜;
(3)团支部和班委会组织代表选举,被选举人所得票数超过全班有选举权人数半数才能当选。实施“班团一体化”改革的班级,团支部委员会和班委会如果已经获得授权,可以在征求班级学生意见的基础上直接推选代表人选,并向全班学生公布;
(4)团支部和班委会填写《研代会代表信息登记表》(附件2),报研代会筹备委员会。
(二)遴选研究生会委员会委员候选人
1.研究生会委员会委员人数
研究生会委员会拟由9名委员组成,在研究生会上采用差额选举的方式选举产生,差额比例不低于20%。
2.委员资格条件
(1)深圳大学全日制在校中国(含港澳台)学生;
(2)遵守宪法和法律、法规,遵守学校章程和规章制度;
(3)具有较高的思想政治素质、良好的道德品质,积极上进,作风务实,乐于奉献;
(4)能够真实充分反映同学诉求,积极热心表达同学意愿,具备一定履职能力;
(5)研究生会委员会委员候选人由各专业/班级的正式代表中推荐产生,应覆盖各专业,其中研究生会工作人员一般不超过30%。
3.委员候选人遴选程序
(1)学院党团组织从研代会代表中提名或代表自荐报名,参选人填写《研究生会委员会委员候选人遴选登记表》,报研代会筹备委员会;
(2)学院党团组织牵头组成研究生会工作骨干遴选委员会,通过资格审查、征求意见、评议评审等多种方式,考察参选人的综合表现,提出遴选意见并确定委员候选人名单。
(三)遴选研究生会主席团成员候选人
1.研究生会主席团成员人数
研究生会主席团成员不超过3人,由研代会采用差额选举的方式选举产生,差额比例不低于25%。
2.研究生会主席团成员候选人资格条件
(1) 共产党员或共青团员,理想信念坚定,热爱和拥护中国共产党,具有强烈的爱国意识、爱国情感,积极弘扬和践行社会主义核心价值观;
(2) 品行端正、作风务实、乐于奉献,具有全心全意为广大同学服务的觉悟和能力,有一定的基层班级服务经历;
(3) 学有余力、学业优良,无课业不及格情况。
3.研究生会主席团成员候选人遴选程序
(1)研究生会主席团候选人面向本学院公开遴选,符合上述资格条件的全日制在校研究生都可以参加遴选;
(2)学院党团组织提名或学生自荐报名,参选人填写《研究生会主席团成员候选人遴选登记表》,报研代会筹备委员会;
(3)学院党团组织牵头组成研究生会工作骨干遴选委员会,通过资格审查、征求意见、书面测评、面试答辩等方式,考察参选人的综合表现,提出遴选意见;
(4)候选人遴选结果由研代会筹备委员会报学院党委及校研究生会审定。
(四)遴选校研代会代表候选人
1.校研代会代表分配名额
根据深圳大学第二十七次研究生代表大会筹备委员会的安排,分配给炸金花app
的校研代会代表名额为3人,拟由学院研代会选举产生。
2.校研代会代表候选人遴选程序
(1)学院党团组织优先从学院研代会代表中提名或由符合资格的学生自荐报名,参选人填写《校研代会炸金花app
代表候选人遴选登记表》,报学院研代会筹备委员会;
(2)学院党团组织牵头组成研究生会工作骨干遴选委员会,通过资格审查、征求意见、评议评审等多种方式,考察参选人的综合表现,提出遴选意见并确定校研代会代表候选人名单。
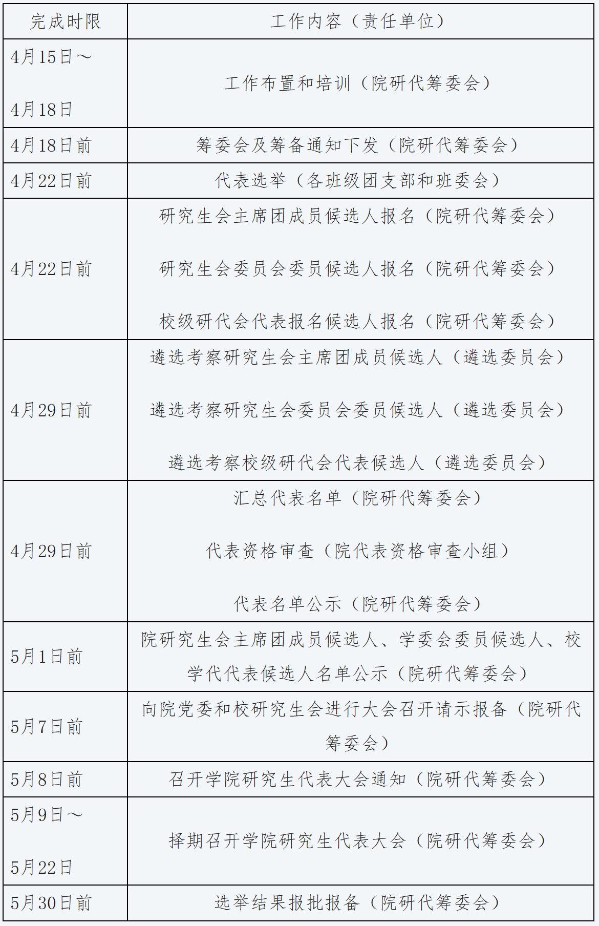
三、进度要求
有关筹备工作的工作节点和完成时限按照下表安排认真推进:

四、联系方式
(一)工作咨询
1.边老师,26534839,15602956095,文科楼办公区2614办公室。
(二)材料受理
1.电子版文档受理邮箱:[email protected]
2.纸质版文档受理地点:文科楼办公区2614办公室
特此通知。
炸金花APP下载
第十三次研究生代表大会筹备工作委员会
二〇二六年四月十六日